Transform SVGs into hand-drawn Excalidraw assets. Build icon libraries, generate diagrams, and export production-ready files.

Transform SVG icons into hand-drawn Excalidraw assets. Upload, customize styles, and export production-ready .excalidrawlib files.

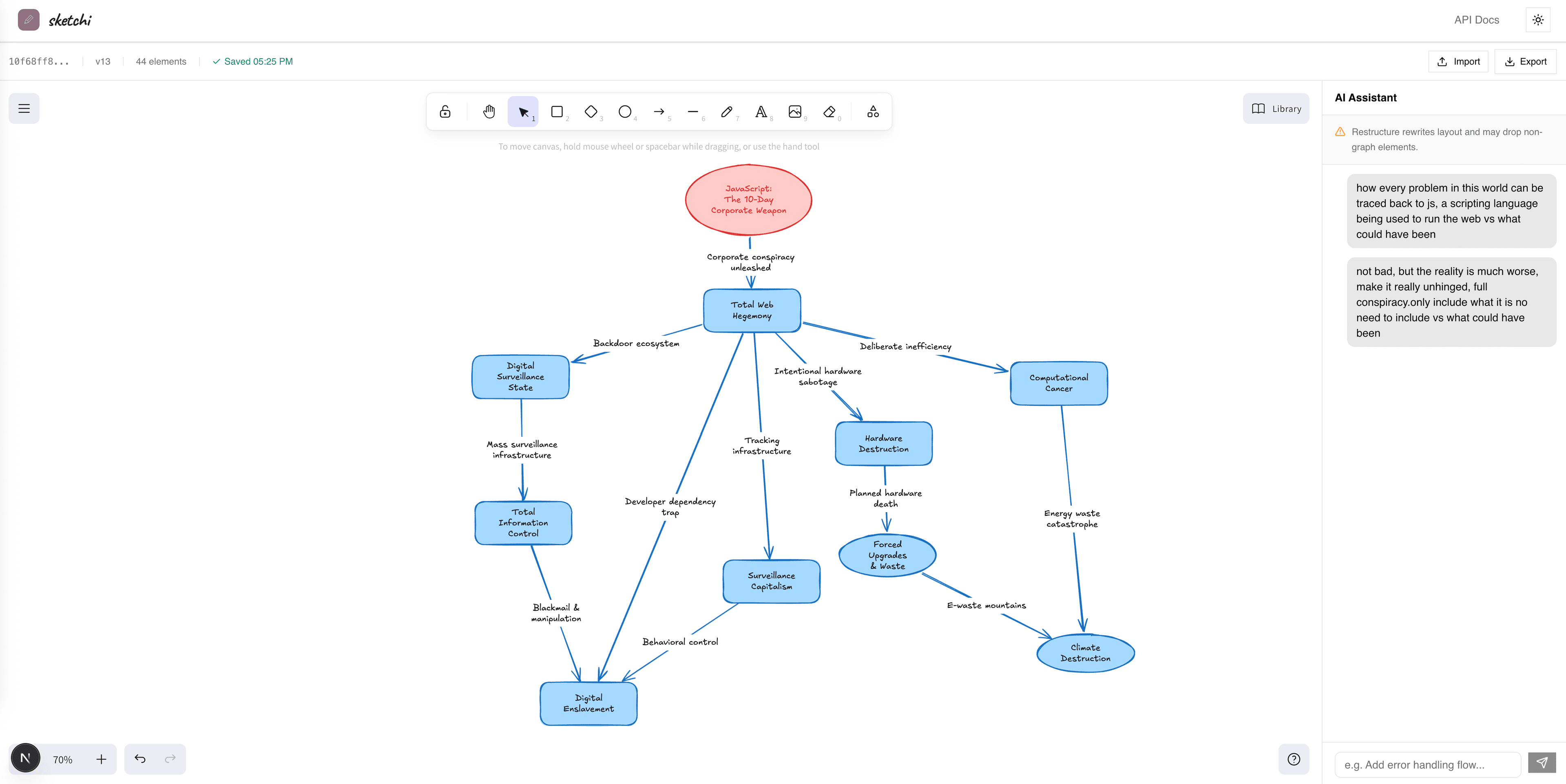
Convert natural language into flowcharts, architecture diagrams, and more. Powered by AI with automatic layout and hand-drawn aesthetics.


Bi-directional human-in-the-loop diagramming for AI agents. Create, modify, and grade diagrams directly from your development workflow.
Click to explore